
О компании
👋🏻
Приветствуем вас!
ООО «РенПроектСтрой» — это инжиниринговая компания полного цикла, от предпроектных изысканий и подготовки проектной документации — до сдачи объекта в эксплуатацию, которая работает на рынке с 2017 г. Именно этот целостный, комплексный подход позволяет нам гарантировать качество, своевременность и надежность исполнения каждого проекта.
ООО «РенПроектСтрой» — это инжиниринговая компания полного цикла, от предпроектных изысканий и подготовки проектной документации — до сдачи объекта в эксплуатацию, которая работает на рынке с 2017 г. Именно этот целостный, комплексный подход позволяет нам гарантировать качество, своевременность и надежность исполнения каждого проекта.
Наши партнеры:
🌐 Сайт: https://renproekt-kr.ru
📍Локации и офисы:
Головной офис Россия
Адрес: Россия, 107140, г. Москва, ул. Русаковская д.13, стр.2
Телефон: +7(495) 133-33-07
Филиал Кыргызстан
Адрес: Кыргызская Республика, 720040, г.Бишкек, ул. Жоомарта Боконбаева, д.120
Телефон: +996 551 002 856
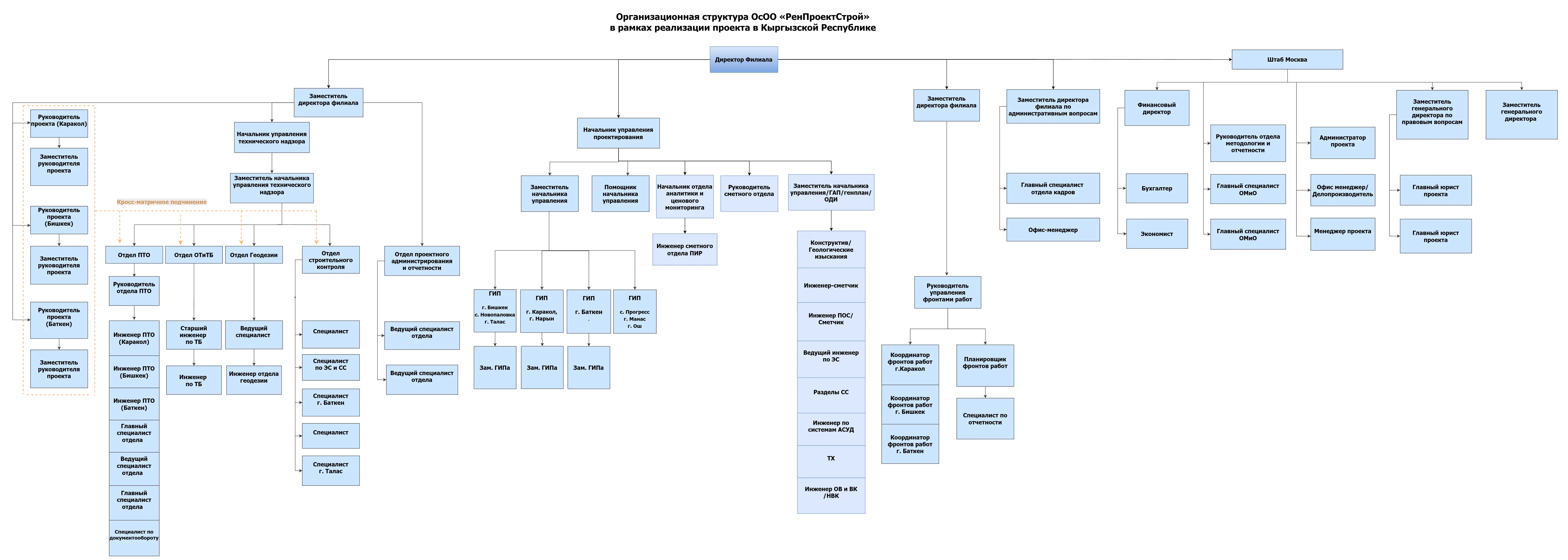
Организационная структура филиала ОсОО «РенПроектСтрой» в рамках реализации проекта в Кыргызской Республике













